Menú principal Contingut principal

Institut d'Investigació Sanitària Illes Balears

  • Jobs
  • Contact
  • CA
  • ES
  • EN
Search
  • Idisba
  • Research
  • Services
  • Training
  • Innovation
  • News & Updates
  • Society
  • Collaborate
  • Jobs
  • Contact
  • CA
  • ES
  • EN
Search
  • Home
  • Idisba
  • Organization

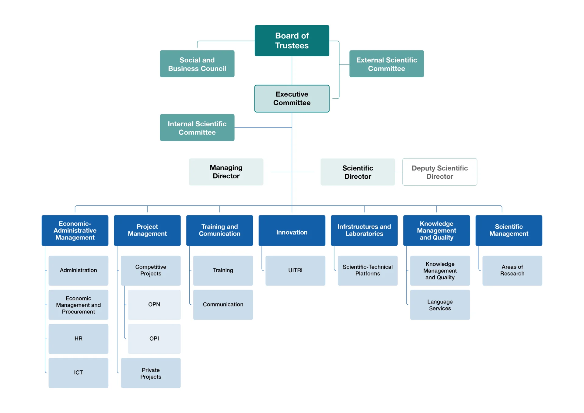
Organizational Chart

Organizational chart in PDF

  • Organizational Chart
  • Governing Bodies
  • Advisory Bodies
  • Specific Committees
  • Management
  • Participating Entities
Institut d'Investigació Sanitària Illes Balears
Fundació Institut d’Investigació Sanitària Illes Balears

Valldemossa Highway 79
Son Espases University Hospital. Building S.
07120 Palma de Mallorca
Balearic Islands, Spain

info@idisba.es +34 871 20 52 34

Contact

  • Idisba
  • Research
  • Services
  • Training
  • Innovation
  • News & Updates
  • Society
  • Govern de les Illes Balears. Conselleria de Salut
  • Universitat de les Illes Balears. Institut Universitari d'Investigació en Ciències de la Salut
  • Son Espases. Hospital Universitari
  • Son Llàtzer. Hospital
  • Servei de Salut. Atenció Primària de Mallorca
  • Banc de Sang i Teixits de les Illes Balears
  • Contact
  • Legal notice
  • Cookies policy
  • Accessibility
  • Credits

© Institut d’Investigació Sanitària Illes Balears 2025