Menú principal Contingut principal

Institut d'Investigació Sanitària Illes Balears

  • Treball
  • Contacte
  • CA
  • ES
  • EN
Cercador
  • IdISBa
  • Recerca
  • Serveis
  • Formació
  • Innovació
  • Actualitat
  • Societat
  • Col·labora
  • Treball
  • Contacte
  • CA
  • ES
  • EN
Cercador
  • Inici
  • Idisba
  • Organització

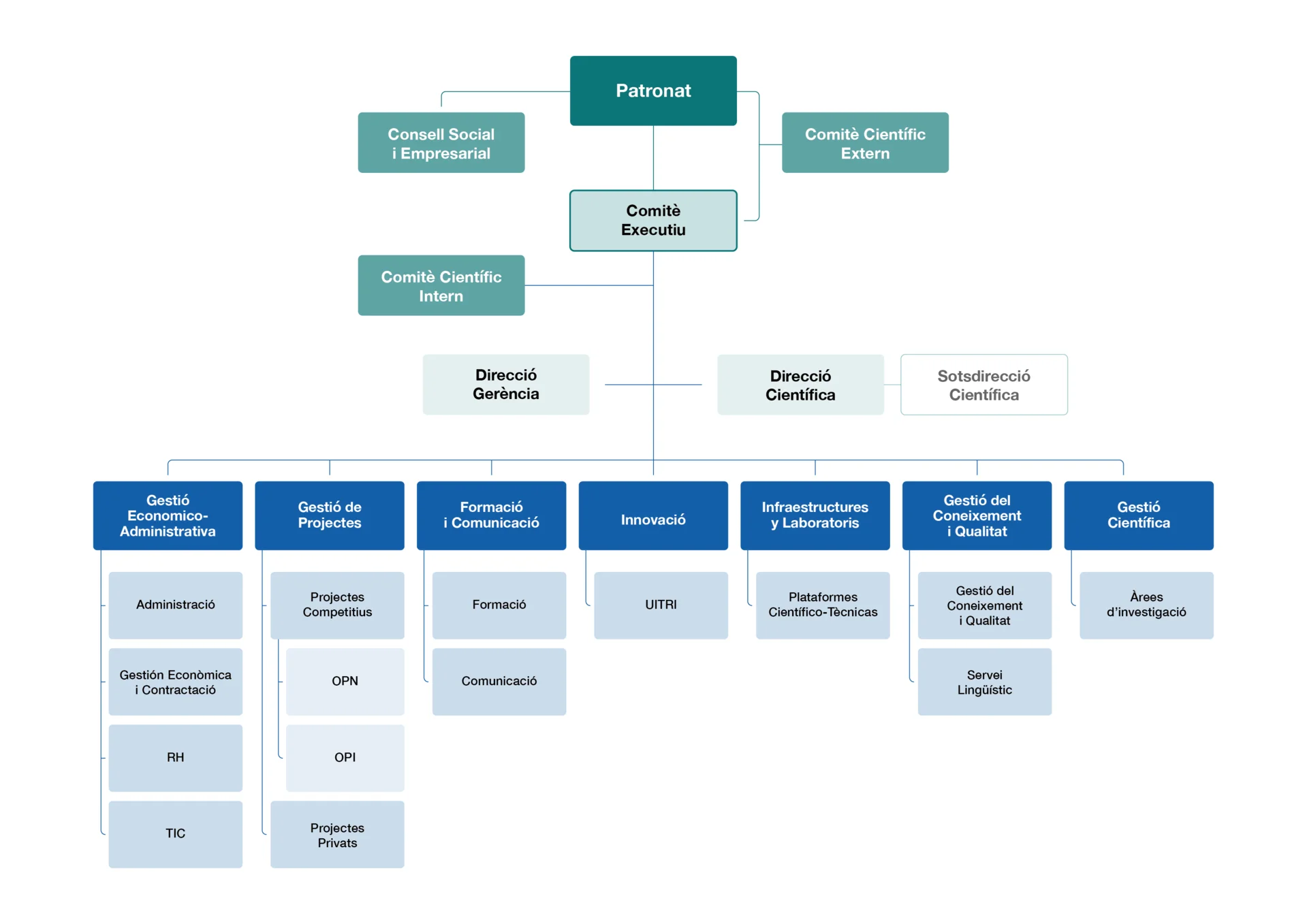
Organigrama

Organigrama en PDF

  • Organigrama
  • Òrgans de govern
  • Òrgans assessors
  • Comissions específiques
  • Direcció
  • Entitats participants
Institut d'Investigació Sanitària Illes Balears
Fundació Institut d’Investigació Sanitària Illes Balears

Carretera de Valldemossa 79
Hospital Universitari Son Espases. Edifici S.
07120 Palma de Mallorca
Illes Balears, Espanya

info@idisba.es +34 871 20 52 34

Contacte

  • IdISBa
  • Recerca
  • Serveis
  • Formació
  • Innovació
  • Actualitat
  • Societat
  • Contractació
  • Ombudsperson
  • Bústia de suggeriments
  • Enllaços d'interès
  • Govern de les Illes Balears. Conselleria de Salut
  • Universitat de les Illes Balears. Institut Universitari d'Investigació en Ciències de la Salut
  • Son Espases. Hospital Universitari
  • Son Llàtzer. Hospital
  • Servei de Salut. Atenció Primària de Mallorca
  • Banc de Sang i Teixits de les Illes Balears
  • Contacte
  • Avís legal
  • Politica de cookies
  • Accessibilitat
  • Crèdits

© Institut d’Investigació Sanitària Illes Balears 2025