Menú principal Contenido principal

Institut d'Investigació Sanitària Illes Balears

  • Trabajo
  • Contacto
  • CA
  • ES
  • EN
Buscador
  • Idisba
  • Investigación
  • Servicios
  • Formación
  • Innovación
  • Actualidad
  • Sociedad
  • Colabora
  • Trabajo
  • Contacto
  • CA
  • ES
  • EN
Buscador
  • Inicio
  • Idisba
  • Organización

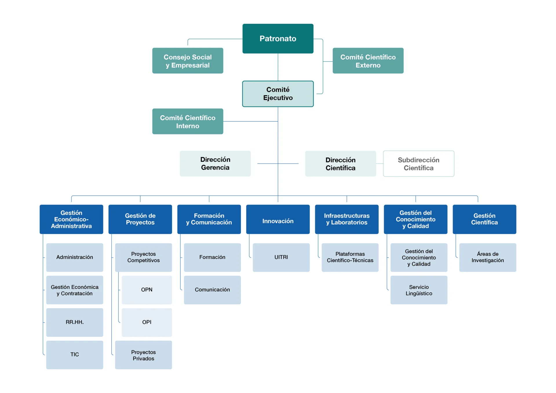
Organigrama

Organigrama en PDF

  • Organigrama
  • Órganos de gobierno
  • Órganos asesores
  • Comisiones específicas
  • Dirección
  • Entidades participantes
Institut d'Investigació Sanitària Illes Balears
Fundació Institut d’Investigació Sanitària Illes Balears

Carretera de Valldemossa 79
Hospital Universitario Son Espases. Edificio S.
07120 Palma de Mallorca
Islas Baleares, España

info@idisba.es +34 871 20 52 34

Contacto

  • Idisba
  • Investigación
  • Servicios
  • Formación
  • Innovación
  • Actualidad
  • Sociedad
  • Contratación
  • Ombudsperson
  • Buzón de sugerencias
  • Enlaces de interés
  • Govern de les Illes Balears. Conselleria de Salut
  • Universitat de les Illes Balears. Institut Universitari d'Investigació en Ciències de la Salut
  • Son Espases. Hospital Universitari
  • Son Llàtzer. Hospital
  • Servei de Salut. Atenció Primària de Mallorca
  • Banc de Sang i Teixits de les Illes Balears
  • Contacto
  • Aviso legal
  • Política de cookies
  • Accessibilidad
  • Créditos

© Institut d’Investigació Sanitària Illes Balears 2025